关于2022年5月份数字城管网络成员单位考评情况的通报
各网络成员单位:
依据《六安市数字化城市管理考评办法》(六政办[2015]93号),现将各网络成员单位5月份数字化城市管理案件办理和考评得分情况通报如下:
一、案件情况
本月共受理各类城市管理事部件问题9411件。
(一)问题来源
监督员上报9133件,占问题总数97.04%;智能识别上报265件,占问题总数2.82%;热线举报13件,占问题总数0.14%。
(二)问题分类
事件类问题6293件,占问题总数66.87%。其中街面秩序类1584件,占事件类总数25.17%;市容环境类1641件,占事件类总数26.08%;宣传广告类1697件,占事件类总数26.97%;其他事件类647件,占事件总数10.28%;施工管理类615件,占事件总数9.77%;突发事件109件,占事件总数1.73%。
部件类问题3118件,占问题总数33.13%。其中交通设施类964件,占部件类总数30.92%;公用设施类890件,占部件类总数28.54%;园林绿化设施类794件,占部件类总数25.47%;市容环境设施类349件,占部件类总数11.19%;其他部件类121件,占部件类总数3.88%。
(三)案件办理
本月共立案9366件,立案率99.52%。应结案8756件,实际结案8732件(其中按时结案8679件,超时结案53件),结案率99.73%。
结案率和按时结案率100%的有:裕安区政府、市市政处、市园林处、市交通局、电信六安分公司、市城市管理行政执法支队、联通六安分公司、六安新奥燃气有限公司、市水利局。
二、考评结果
本月参与数字城管信息系统问题办理的共19家网络成员单位,具体考评结果如下。
(一)优秀单位:裕安区政府、金安区政府;市市政处、市园林处。
(二)良好单位:市公安局、开发区城管局、市交通局、移动六安分公司、市自来水公司、电信六安分公司、六安供电公司、市城市管理行政执法支队、联通六安分公司、六安三峡水务公司、六安新奥燃气有限公司、市水利局、市新老淠河综合管理处。
(三)不合格单位:市重点工程管理处、广电六安分公司。
三、存在问题
(一)超时未办结问题
1.广电六安分公司:(1)周集路与淠河北路交口东北角,碧桂园天玺广告牌旁,广电网络井盖破损。(2)将军路与横排头路交口向南路西侧,173-092号路灯杆旁绿化带安广网络线缆外露。(3)皖西大道与长安北路交口西北角,斑马线旁人行道安广网络线缆外露。(4)振星路与劝学路交口向西路北侧,龙腾影相向西绿地内安广网络线缆外露。(5)文华路与皋星巷交口向西路南侧,水煮鱼乡门前施工占道。(6)大别山路与紫荆路交口西北角,东成专业电动工具前井盖破损。(7)清水河路与九里沟路交口向西路南侧,六安市清水河学校初中部北大门两旁人行道两个弱电井盖破损。(8)霍山路与龙井沟路交叉口人行道方形井盖丢失。(9)淠河北路与刘大园路交口向南路西侧,淠河北路刘大园路口4号公交站台旁人行道上井盖破损。(10)长安北路与梅山北路交口向南路东侧,淠绿新村南大门旁人行道上井盖井沿损坏。(11)解放北路与姚李路交口向北路西侧,友好宾馆门前有线电视井盖破损。(12)文华路与梅山北路交口向东路南侧,文华路135号门前人行道上网络井盖破损。(13)和谐西路与南屏路交口向北路西侧,路标志牌旁网络线缆脱落。(14)姚李路与解放北路交口向西路南侧,冯军中医诊所前人行道上井盖破损。(15)人民东路与八公山北路交口向东路南侧,中国建设银行前施工占道。
2.市重点工程管理处:(1)解放南路与龙河西路交口向南路西侧,维创广告公司前人行道堆放树木。(2)霍山路与均河路交叉口人行道方形井盖丢失。(3)天堂寨路与冬青路交口向东路南侧绿地塌陷。(4)天堂寨路与领春路交口向东路南侧,行树枯死。(5)天堂寨路与冬青路交口向东路南侧,绿地内行树倒伏。(6)龙河西路与赤壁路交口向东路北侧,胜霞养生保健服务中心前人行道井盖破损。(7)天堂寨路与青桐路交口向东路南侧,快车道与慢车道之间绿地缺株。
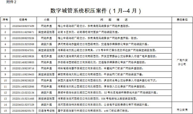
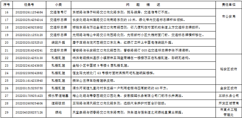
(二)积压案件(1月-4月)
广电六安分公司有13个积压案件未处理,市公安局有8个积压案件未处理,裕安区政府有4个积压案件未处理,金安区政府有1个积压案件未处理,六安三峡水务公司有1个积压案件未处理,开发区城管局有1个积压案件未处理,市重点工程管理处有1积压案件未处理。(详见附件2)
附件:1.数字城管网络成员单位5月份得分排名表
2.数字城管系统积压案件(1月--4月)
2022年6月8日



智能问答
皖公网安备 34150102000155号