OA登录
老人专区
标签库
运行情况
本站搜
一网搜
智能问答
导航
首页
首页
政务资讯
信息公开
办事服务
互动交流
智慧城管
首页
>
政务公开
> 市城管局
>
行政权力运行
>
行政权力运行结果
>
其他权力
索
引
号:
113414006808261550/202504-00028
组配分类:
其他权力
发布机构:
市城管局
主题分类:
城乡建设、环境保护
成文日期:
暂无
发文日期:
2025-04-30 09:54
文 号:
关
键
词:
名 称:
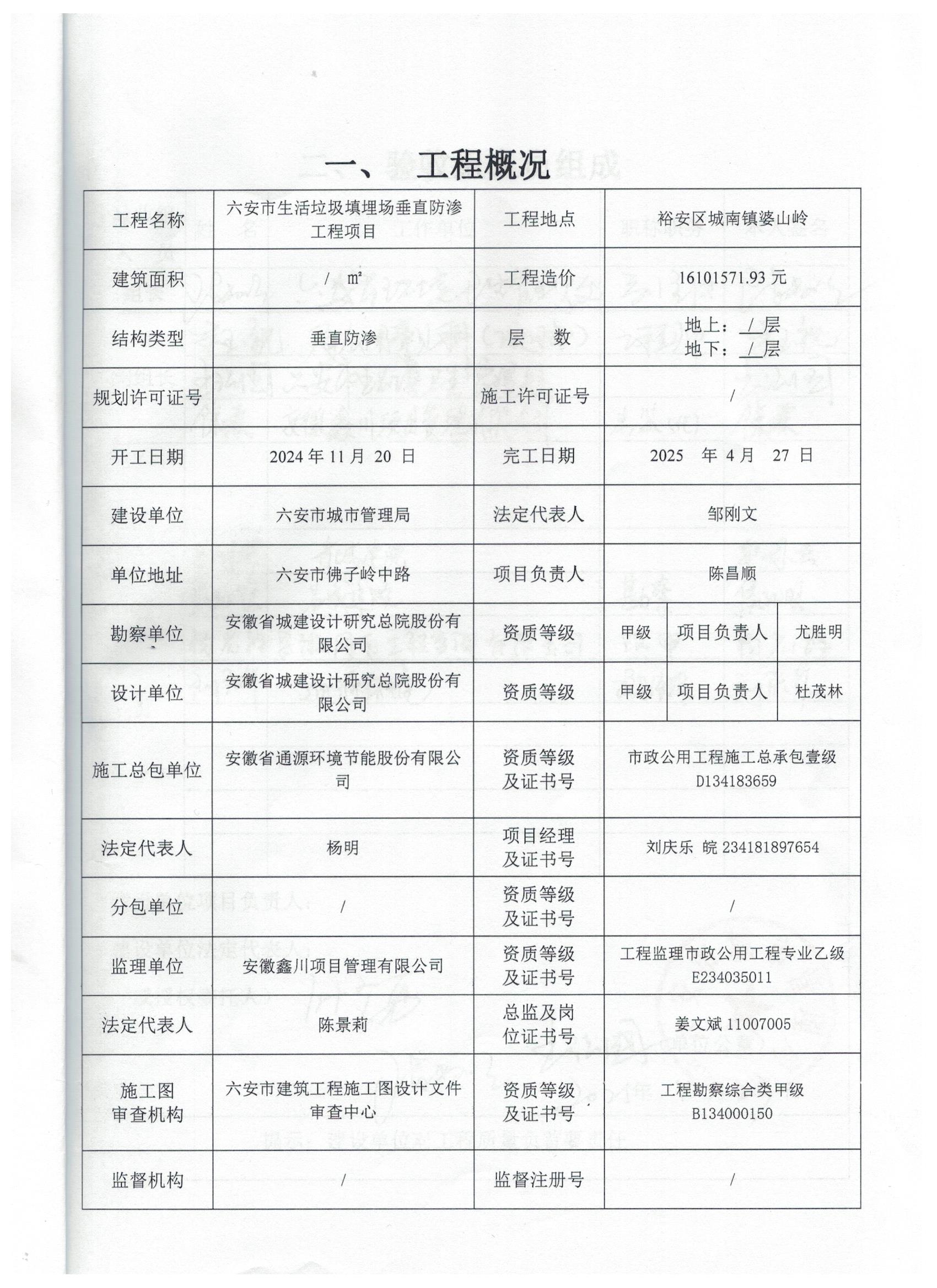
六安市生活垃圾填埋场垂直防渗工程竣工验收报告
索
引
号:
113414006808261550/202504-00028
组配分类:
其他权力
发布机构:
市城管局
主题分类:
城乡建设、环境保护
成文日期:
暂无
发文日期:
2025-04-30 09:54
文 号:
关
键
词:
名 称:
六安市生活垃圾填埋场垂直防渗工程竣工验收报告
六安市生活垃圾填埋场垂直防渗工程竣工验收报告
浏览次数:
信息来源:市城管局
发布时间:2025-04-30 09:54
字号:
大
中
小
下载
我要纠错
打印
收藏
文件下载
政策咨询
如果您对该政策文件有疑问,可以点击“
我要问
”在线咨询,也可以拨打上方的电话咨询相关部门,或者拨打市长热线:0564-12345。
打印