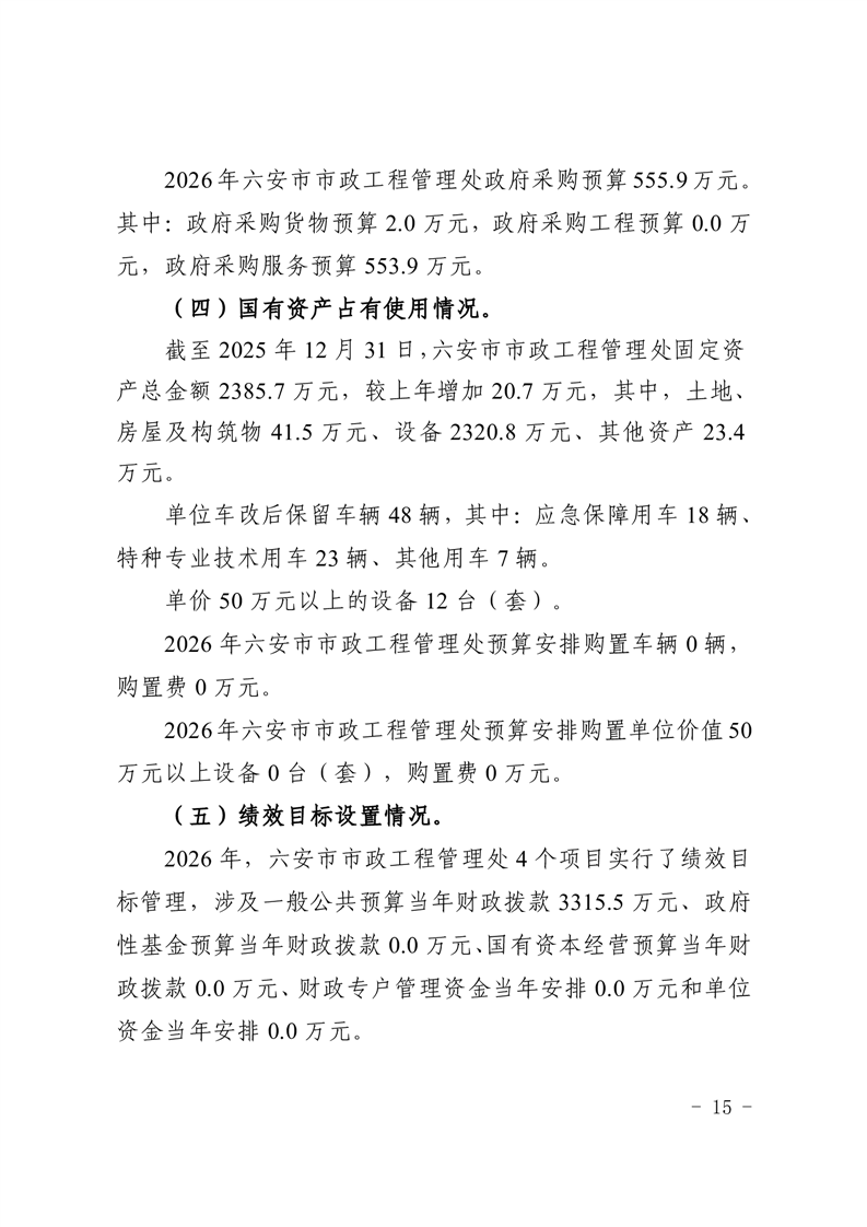
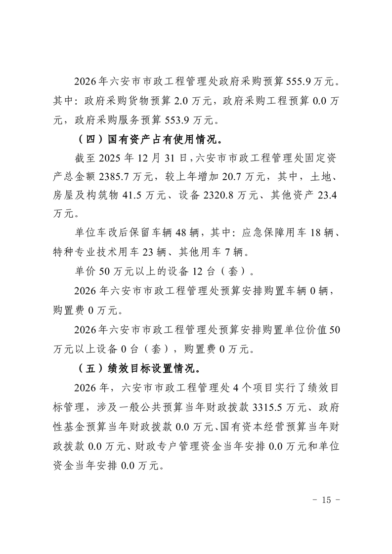
六安市市政工程管理处2026年单位预算




















表一、2026年六安市市政工程管理处收支总表.pdf
表二、2026年六安市市政工程管理处收入总表.pdf
表三、2026年六安市市政工程管理处支出总表.pdf
表四、2026年六安市市政工程管理处财政拨款收支总表.pdf
表五、2026年六安市市政工程管理处一般公共预算支出表.pdf
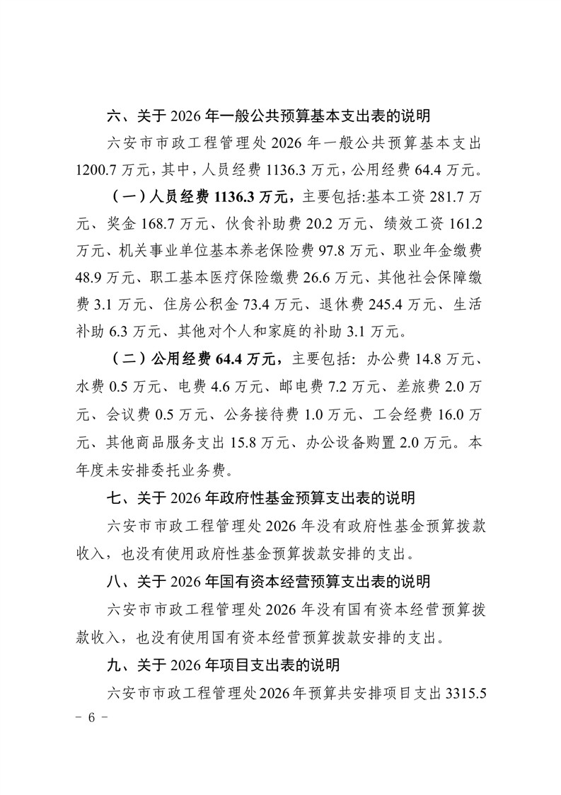
表六、2026年六安市市政工程管理处一般公共预算基本支出表.pdf
表七、2026年六安市市政工程管理处政府性基金预算支出表.pdf
表八、2026年六安市市政工程管理处国有资本经营预算支出表.pdf
表九、2026年六安市市政工程管理处项目支出总表.pdf
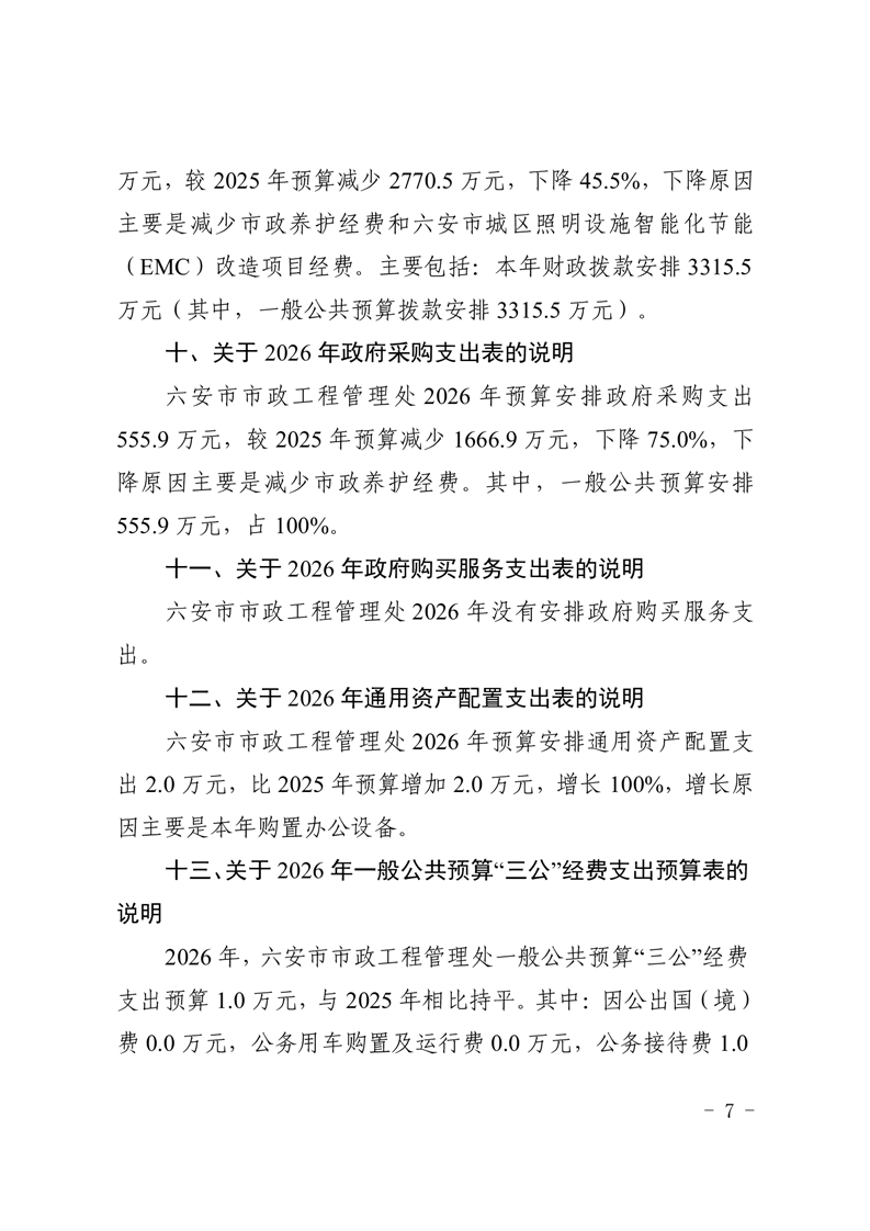
表十、2026年六安市市政工程管理处政府采购支出表.pdf
表十一、2026年六安市市政工程管理处政府购买服务支出表.pdf
表十二、2026年六安市市政工程管理处资产配置预算表.pdf
表十三、2026年六安市市政工程管理处三公经费预算支出表.pdf
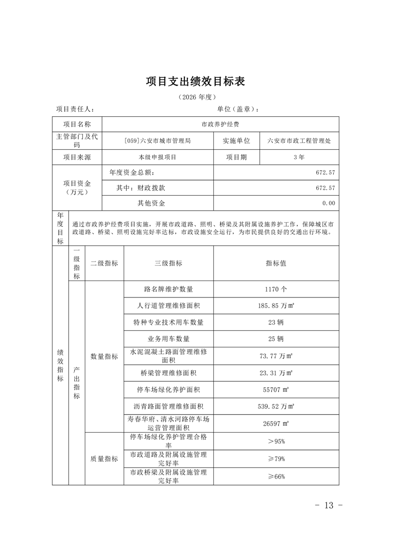
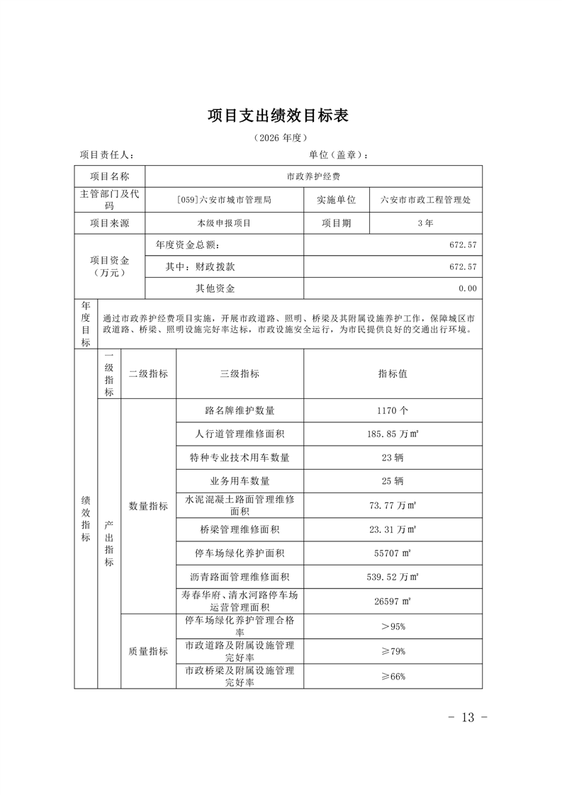
表十四、2026年六安市市政工程管理处项目支出绩效目标表.pdf标签:
智能问答
皖公网安备 34150102000155号