六安市环境卫生管理处2026年单位预算


















表一、六安市环境卫生管理处2026年收支总表.pdf
表二、六安市环境卫生管理处2026年收入总表.pdf
表三、六安市环境卫生管理处2026年支出总表.pdf
表四、六安市环境卫生管理处2026年财政拨款收支总表.pdf
表五、六安市环境卫生管理处2026年一般公共预算支出表.pdf
表六、六安市环境卫生管理处2026年一般公共预算基本支出表.pdf
表七、六安市环境卫生管理处2026年政府性基金预算支出表.pdf
表八、六安市环境卫生管理处2026年国有资本经营预算支出表.pdf
表九、六安市环境卫生管理处2026年项目支出表.pdf
表十、六安市环境卫生管理处2026年政府采购支出表.pdf
表十一、六安市环境卫生管理处2026年政府购买服务支出表.pdf
表十二、六安市环境卫生管理处2026年资产配置预算表.pdf
表十三、六安市环境卫生管理处2026年一般公共预算“三公”经费支出预算表.pdf
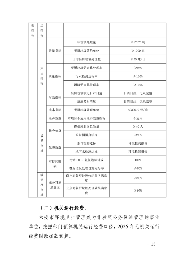
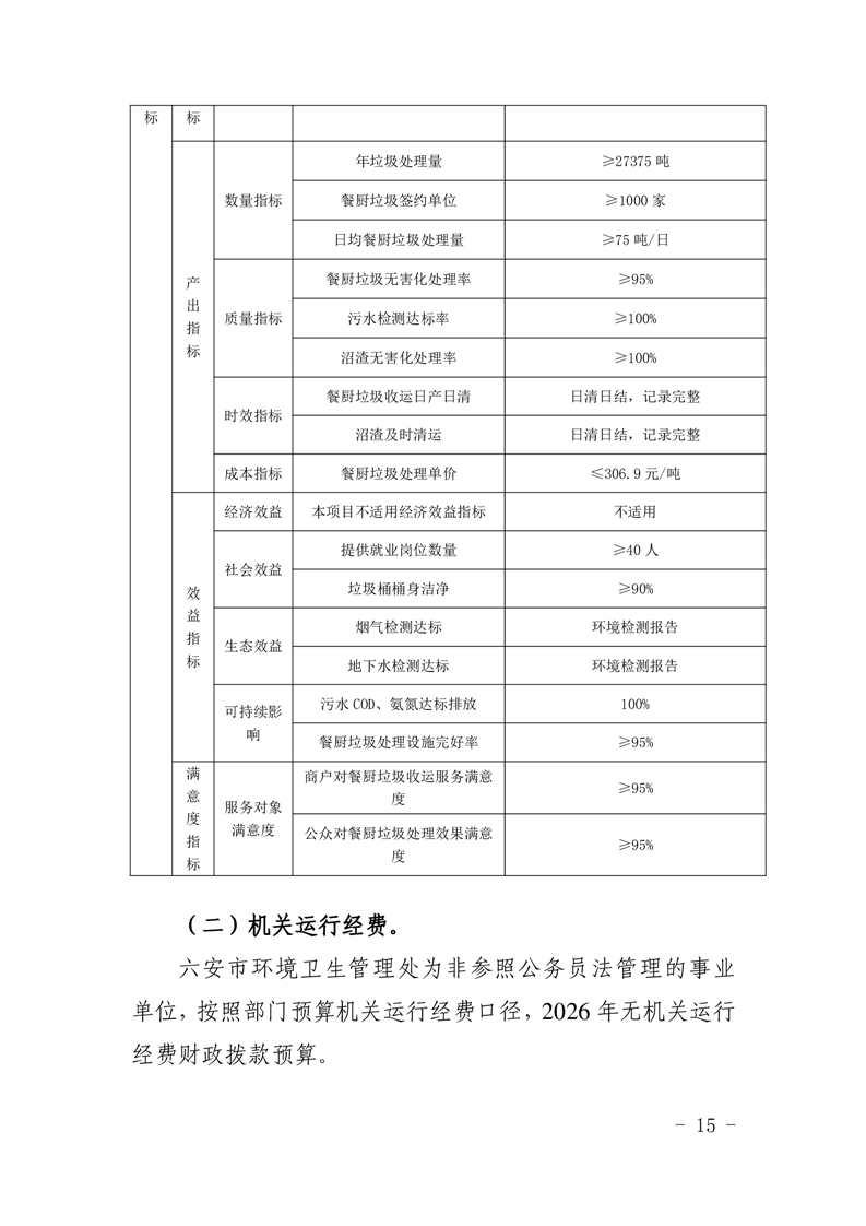
表十四、六安市环境卫生管理处2026年项目支出绩效目标表.pdf标签:
智能问答
皖公网安备 34150102000155号