OA登录
老人专区
标签库
运行情况
本站搜
一网搜
智能问答
导航
首页
首页
政务资讯
信息公开
办事服务
互动交流
智慧城管
首页
>
政务资讯
>
公示公告
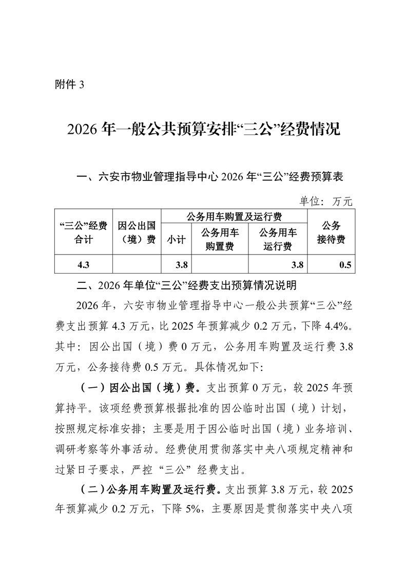
六安市物业管理指导中心2026年一般公共预算安排“三公”经费情况
浏览次数:
信息来源:市城管局
发布时间:2026-02-28 10:33
字号:
大
中
小
下载
我要纠错
打印
收藏
标签:
扫一扫在手机打开当前页
打印
关联信息